Instance Verification Kit (IVK)
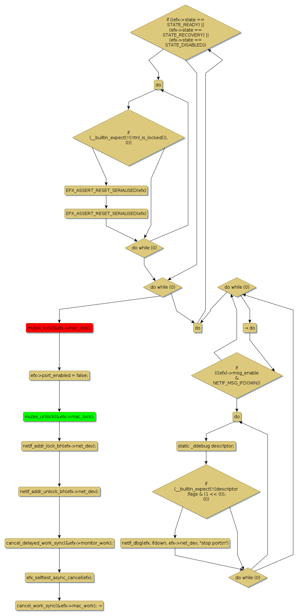
mutex lock @ [30435+27+/linux-3.19-rc1/drivers/net/ethernet/sfc/efx.c]
Instance Signature: mac_lock
|
The Matching Pair Graph:
|
|
Function Name
|
Control Flow Graph (CFG)
|
Events Flow Graph (EFG)
|
Source Correspondence
|
|
efx_stop_port
|
|
|
[30306+13+/linux-3.19-rc1/drivers/net/ethernet/sfc/efx.c]
|